回到主页

一份珍贵的“引荐”:为何sunny的“女性叙事”,被科学教育基金会郑重写下?

最近,一份来自北京科学教育发展基金会的“引荐函”,构成了一幅极具张力的图景:一边是来自硅谷,被誉为“创业导航者”的史蒂夫·霍夫曼船长;另一边,是来自中国重庆,深耕产后恢复领域的黄欢(Sunny)。

将这两位背景迥异的人物并列,基金会似乎在揭示一个核心命题:真正的创新与影响力,无论在硅谷的科技浪潮还是在中国的大健康产业中,都遵循着相似的底层逻辑——对趋势的前瞻、对价值的坚持以及对生态的构建。

同时,也展现了基金会对于黄欢(Sunny)的认可。这份认可,源自何处?它指向的,是一位企业家怎样的内在能量与宏大视野?

今天,我们试图解码黄欢身上那份与全球顶级创新者同频的“创业者基因”,看看它是如何塑造了骄阳兰多这个品牌独一无二的“全球性叙事”。

穿越商业表象:

被“记住”的,是一种克制的公共意识

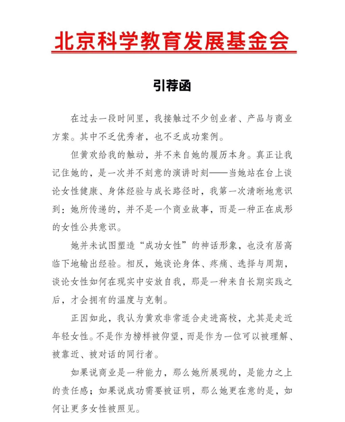
在推荐函中,基金会理事长邹俊新先生以其极具人文色彩的笔触,写下了对骄阳兰多创始人Sunny女士的观察与推荐。

引荐函中,邹俊新先生特别提到一个“并不刻意的演讲时刻”。

他提到:当她(黄欢Sunny)站在台上谈论“女性健康、身体经验与成长路径”时,让他清晰地意识到,黄欢Sunny所传递的“并不是一个商业故事,而是一种正在成形的女性公共意识” 。

Section image
Section image

也正是在这封超越常规商业评价的信函中,我们看到了一个关键信号:

Sunny与她的骄阳兰多,其价值早已逾越单一的企业范畴,正作为一种“温柔而坚定的社会力量”,参与塑造当代女性的公共意识。

这绝非偶然的灵光,而是骄阳兰多深耕行业十七年“长期实践之后,才会拥有的温度与克制”的必然外显。

自2009年创立伊始,Sunny便将骄阳兰多品牌理念锚定在“阳光一个妈妈,幸福一个家”。

Section image

这不仅仅是一句口号,更是贯穿品牌一切行动的价值内核。

十七年来,骄阳兰多服务了全球超过160万产后女性,顾客满意率高达95%,其意义不仅在于帮助她们重拾身材与自信,更在于让“产后恢复”从一个模糊概念,变成一场关乎女性自我关怀与生命尊严的公共对话。

也正因如此,当Sunny站在更广阔的讲台上,她的叙事便自然脱离了“成功神话”的窠臼,转而深入“身体、疼痛、选择与周期”等更为本质的女性生命经验。

这种从商业实践升华出的公共表达,因其真诚与深刻,才得以触动像邹俊新先生这样的观察者,也让她与她所创始的品牌获得了走进高校、与年轻一代女性进行深度对话的“通行证”。

温度与视野:

定义行业,构建女性全生命周期健康版图

公共意识的背后,是坚如磐石的专业实力与前瞻性视野。

Sunny所引领的骄阳兰多,绝非一个松散的“社群”,而是一个建立在专业标准上的健康支持系统、一个定义标准的行业领导者和深耕者,甚至是一个将专业的产后恢复服务,将“中国方案”,从重庆推向了世界的实践者。

行业标准的定义者:与政府机构合作,联合制定“产后康复服务专项职业能力考核规范”,并成为相关国家职业能力题库的输出者,从源头上推动行业走向规范化、专业化。这也意味着,国家认证的产后康复师,其考核标准源于骄阳兰多的实践与体系。

科技研发的深耕者:每年将营业收入的15%投入研发,这一比例放在任何科技企业都堪称突出;并与暨南大学、成都中医药大学等顶尖学府建立联合实验室,与天津理工大学成立智能设备研发中心,始终以科技创新筑牢专业护城河。

持续迭代的仪器矩阵:从最初的4项专利仪器,发展到如今20多台自主研发产康设备、6台专利仪器及20项国家专利的庞大矩阵,并持续引进国际顶尖技术。仪器不是采购来的,而是根据中国妈妈身体数据“生长”出来的。

知识产权的绝对拥有者:至今,骄阳兰多已拥有495项知识产权及资质证书,构筑了牢固的技术防火墙。市面上许多培训教材源自其体系,这无形中使其成为行业知识的策源地。

Section image

严苛的生产标准:包括针对孕产这一特殊群体,骄阳兰多的产品生产线更是采用“十万级净化车间”,这已是制药和高端医疗器械的制造环境标准,远超普通化妆品生产要求,从源头保障安全。

中国方案的全球验证:骄阳兰多品牌不仅引入国际资源合作,更是将基于中国女性需求与实践总结出的“产后恢复方案”带向海外,参与全球健康服务标准的对话。至今,骄阳兰多已在全球授权投放1600+门店,先后在缅甸、加拿大、马来西亚、老挝开设门店。

推荐与观察之下:

从商业品牌到公共品牌的升华闭环

在信息过载的时代,信任是最稀缺的资源。

北京科学教育发展基金会理事长邹俊新先生的引荐函,本质是一份沉甸甸的“信任状”。这份信任,不会凭空而来。它必须附着于坚实无比、可被验证的“硬实力”之上。

当我们剥开骄阳兰多“女性关怀”的温情外衣,深入其商业肌体,会发现一套精密运行、以“专业主义”为信仰的硬核系统。

正是这套系统,构成了获得顶级背书的终极底气。

同样,北京科学教育发展基金会的这份背书,也为骄阳兰多的“专业硬实力”盖上了“社会价值”的戳印。完成了一个品牌升华的最后闭环:

· 专业(硬实力)确保了效果,赢得了用户。

· 规模(1600+门店)验证了模式,赢得了市场。

· 社会责任(女性公共意识)提升了格局,赢得了尊重。

(骄阳兰多全球版图)

而对于骄阳兰多遍布全国的合作伙伴与加盟商而言,这份背书的含金量更是远超任何商业广告。它意味着:

品牌高度的认可:品牌创始人的理念获得了国家级科学教育平台的顶级认同。

信任的强力传导:基金会的社会公信力,直接转化为对骄阳兰多专业性与社会责任感的信任。

未来的无限链接:这为骄阳兰多打开了通往高校、公共空间等更广阔领域的大门,为品牌和合作伙伴带来全新的发展机遇与资源。

写在最后

sunny的故事,是一个关于“深度”的故事。她将事业的根,深深扎进女性最真实、最细微的生命需求之中,从中生长出的,既是枝繁叶茂的商业体,也是一片可供无数女性栖息、对话的精神家园。

北京科学教育发展基金会这份珍贵的引荐函,是一面镜子。它照见的,是一位企业家的超强能量与视野如何与时代共鸣;它预示的,是骄阳兰多这个品牌,正从市场的成功者,迈向公共价值的创造者。

当商业有了温度,当成功有了更广阔的度量,我们所见证的,便不止是一个品牌的成长,更是一种具有时代意义的女性力量的优雅彰显。